
UI/UX Web Design
Adore
Adore is a UI/UX design project I created for a fictional e-commerce website. The design is inspired by the minimalist style, with a focus on product display and user experience.
The project was developed using Figma, a powerful design tool that allows me to create and share designs with ease.
This project I collaborated with my sister to hone my UI/UX design skills.
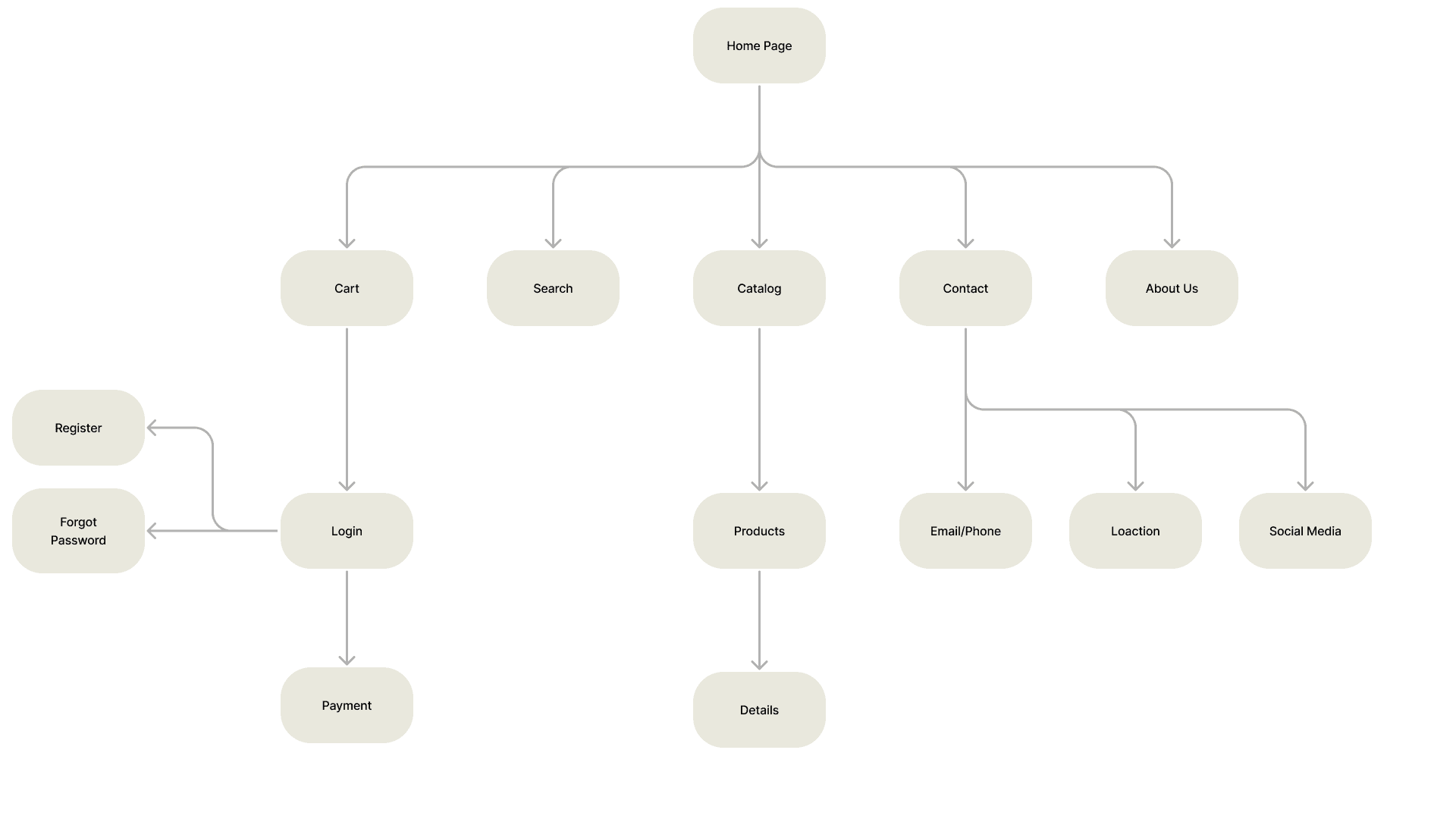
Sitemap

Style Guide


Wireframe

Design






Responsive Design


Tools
- Figma
- Photoshop
- Illustrator